版纳植物园在北温带木本植物多样性演化的研究中取得新进展
北半球温带植物多样性在不同大洲差异很大,亚洲的物种多样性高于北美远高于欧洲,甚至形成东亚北美间断分布的格局,造成这种多样性分布差异的驱动因素是什么?这一直是生物地理学,宏观生态学关注的基本和热点问题。而要准确重建北温带类群的多样化历史,需要多学科的交叉和多种证据的综合分析,尤其需要结合化石和现代分子资料的分析。
为准确重建北半球木本植物多样性演化历史,版纳植物园生物地理与生态学研究组张秋月博士研究生在星耀武研究员的指导下,选择了化石记录丰富的胡桃科和榆科为研究对象进行了生物地理学的研究。
首先筛选了113个胡桃科鉴定可靠的果实化石,利用全证据法将化石整合到分子系统树中并进行了分化时间的推断和祖先分布区的重建。与仅基于现生类群的结果不同,整合的分析表明胡桃科起源于晚白垩纪的北美或欧洲中纬度地区,支持北热带区系起源的假说(Boreotropical origin),自中中新世后东亚才成为胡桃科的快速演化中心。胡桃科的扩散主要经过北大西洋陆桥由北美扩散至欧洲,随后扩散至东亚,而不是主要经过白令陆桥。温带类群胡桃亚科和热带类群黄杞亚科有截然不同的多样性和分布区演化历史。二者皆起源于中纬度地区,胡桃亚科在中中新世之前首先扩散到高纬度,随后又退却到中纬度地区,而黄杞亚科的分布区则在起源后一直南迁。为解释二者分布区演化的差异,提出了一种新的布朗模型(Brownian evolution with a time-variable trend, BMVT)并结合化石点的古气候数据重建了两个亚科的生态位演化历史。结果表明,在新生代胡桃亚科对最冷月温度的耐受性增强而黄杞亚科对最冷月温度的耐受性保持不变,使得黄杞亚科在新生代全球变冷的背景下分布区一直南迁。该研究证实了将化石和分子证据整合的必要性,并为今后的分布区和生态位演化研究提供了新的框架。研究结果以Fossil-informed models reveal a Boreotropical origin and divergent evolutionary trajectories in the walnut family (Juglandaceae)为题在线发表在国际系统演化顶尖期刊Systematic Biology上。

趋势随时间变化的布朗演化模型(BMVT)的三种模拟情景

新生代胡桃科结合分子和化石证据的多样性累积曲线

新生代胡桃亚科(蓝色)和黄杞亚科(红色)的最冷月平均温度和最湿月平均降水量以及纬度的演化
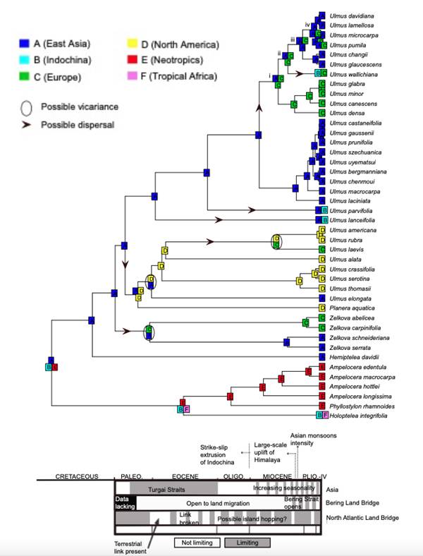
其次,通过叶绿体基因组解析了榆科属级系统发育关系,认为榆科分为热带分支和温带分支。榆科起源于早白垩纪,主要支系的分化在晚白垩纪到早始新世。而在晚渐新世以后榆属在东亚迅速多样化,可能是由于晚渐新世之后全球变冷加速了温带落叶类群在东亚的快速分化。分子和化石证据都支持东亚为榆科温带类群的快速分化中心,是温带类群的博物馆又是其分化摇篮。此外,由于中新世之后欧洲的大量灭绝,导致欧洲多样性损失严重,从而形成东亚物种最丰富,欧洲物种缺乏的洲际分布不均。该研究结果从分子和化石的角度阐述了北温带代表类群榆科的洲际多样性分布不均的演化历史,是综合多证据多学科探讨多样性分布格局的有利尝试,进一步加强了对北温带多样性格局形成历史的认识,相关研究结果以The diversification of the northern temperate woody flora – A case study of the Elm family (Ulmaceae) based on phylogenomic and paleobotanical evidence为题在线发表在国际生物学期刊Journal of Systematics and Evolution上。

榆科系统发育树

榆科的生物地理历史